欢迎登陆城市守卫者!
咨询热线15801295060
您现在所在位置:首页 > 产品中心 > 信息安全平台
产品中心
网络运维安全网关为数据中心构建一套“事前防范、事中监控、事后审计”运维安全管理体系。基于字符或图形协议网内运维通道实施IT运维,组网灵活,部署简捷。
产品介绍

网络运维安全网关(即堡垒机)

产品概述 

网络运维安全网关(即堡垒机)遵从相关法律法规(SOX法案、巴塞尔新资本协议、ISO27000信息安全管理体系)和例规性(分级/等级保护)的指导。 

基于COBIT控制框架,提供“身份认证“、”访问控制“、”安全审计“、”监控与评估“,为数据中心构建一套”事前防范、事中监控、事后审计“内控防范体系。

涵盖操作人员(即运维/代维)、操作行为(即运维事件)、操作对象(即IT设施)等IT核心资源。         

10.png

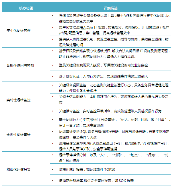
能与特色

11.png



详细参数
城市守卫者所有 京ICP备11036396号